PARTS & DRAWINGS
FLOAT DPX2 Part Information
New for 2020:
| DPX2 Comp Adj | New shock for 2020 with single compression adjuster knob |
| New Eyelet Assembly | Eyelet Assy for DPX2 Comp Adj |
| New Base Valve Assembly | Base Valve Assy for DPX2 Comp Adj |
Maintenance Info:
| Service Interval | Full Service 125 Hours |
| 803-00-142 | Kit: Rebuild, FLOAT Line Air Sleeve, Special Q-Ring |
| 398-00-761 | Tooling: DPX2, REB Cap Driver |
| 398-00-763 | Tooling: DPX2, Base Valve Driver |
| 398-00-764 | Tooling: DPX2, Bullet Tool |
| 398-00-792 | **NEW** Tooling: DPX2 Remote, Compression Cap Driver |
| 803-01-351 | Kit: Tooling: Clamps, DPS, DPX2, Piston Band Sizer |
| 803-04-011 | Seal Kit: FLOAT DPX2 Rebuild, Gen2 |
Air Spring Tuning Info:
| Part | Description |
| 803-01-251 | Kit: FLOAT FLOAT X/DPX2 (1/2" Shaft) Air Volume Tuning Kit |
Oil Info:
| Damper Oil* | 025-06-006 | Oil: Suspension Fluid [250 ml. ] R3, 5WT, ISO 15 |
| 025-06-007 | Oil: Suspension Fluid [1.00 Quart] R3, 5WT, ISO 15 | |
| Air Chamber | 025-03-002-A | Oil: AM, FOX FLOAT Fluid [5 cc], Pillow Pack |
| 025-03-003-A | Oil: AM, FOX FLOAT Fluid [8 oz.] |
*YT Bikes utilize FOX 10wt. Green oil (PN: 025-03-008) as the damper oil for DPX2 shocks.
IFP Info:
| IFP Height (1.75"/40mm to 2.50"/65mm in Travel) | 1.500in +/- 0.050in |
| IFP Pressure | 150psi +/- 10psi |
FLOAT DPX2 Part Information
Size Specific Parts
| Shock Size | Inner Shaft | Outer Shaft | Ano Sleeve | Ano Body | Kashima Sleeve | Kashima Body |
| 7.25 x 1.75 in | 210-24-300 | 229-10-620/803-04-448 | 806-29-587-KIT | 204-54-209/803-04-432 | 806-29-597-KIT | 207-50-009/803-04-402 |
| 7.5 x 2.0 in | 210-24-300 | 229-10-620/803-04-448 | 806-29-585-KIT | 204-54-211/803-04-433 | 806-29-595-KIT | 207-50-010/803-04-403 |
| 7.875 x 2.0 in | 210-24-301 | 229-10-621/803-04-449 | 806-29-589-KIT | 204-54-206/803-04-429 | 806-29-599-KIT | 207-50-006/803-04-399 |
| 7.875 x 2.25 in | 210-24-301 | 229-10-621/803-04-449 | 806-29-589-KIT | 204-54-206/803-04-429 | 806-29-599-KIT | 207-50-006/803-04-399 |
| 8.5 x 2.5 in | 210-24-302 | 229-10-622/803-04-450 | 806-29-583-KIT | 204-54-213/803-04-434 | 806-29-593-KIT | 207-50-013/803-04-404 |
| 165 x 42.5 mm | 210-24-303 | 229-10-623/803-04-451 | 806-29-580-KIT | 204-54-231/803-04-439 | 806-29-590-KIT | 207-50-031/803-04-408 |
| 165 x 45 mm | 210-24-303 | 229-10-623/803-04-451 | 806-29-580-KIT | 204-54-231/803-04-439 | 806-29-590-KIT | 207-50-031/803-04-408 |
| 185 x 50 mm | 210-24-304 | 229-10-624/803-04-452 | 806-29-581-KIT | 204-54-232/803-04-440 | 806-29-591-KIT | 207-50-032/803-04-409 |
| 185 x 52.5 mm | 210-24-304 | 229-10-624/803-04-452 | 806-29-581-KIT | 204-54-232/803-04-440 | 806-29-591-KIT | 207-50-032/803-04-409 |
| 185 x 55 mm | 210-24-304 | 229-10-624/803-04-452 | 806-29-581-KIT | 204-54-232/803-04-440 | 806-29-591-KIT | 207-50-032/803-04-409 |
| 190 x 45 mm | 210-24-303 | 229-10-623/803-04-451 | 806-29-600-KIT | 204-54-236/803-04-443 | 806-29-610-KIT | 207-50-036/803-04-412 |
| 205 x 60 mm | 210-24-305 | 229-10-625/803-04-453 | 806-29-582-KIT | 204-54-233/803-04-441 | 806-29-592-KIT | 207-50-033/803-04-410 |
| 205 x 62.5 mm | 210-24-305 | 229-10-625/803-04-453 | 806-29-582-KIT | 204-54-233/803-04-441 | 806-29-592-KIT | 207-50-033/803-04-410 |
| 205 x 65 mm | 210-24-305 | 229-10-625/803-04-453 | 806-29-582-KIT | 204-54-233/803-04-441 | 806-29-592-KIT | 207-50-033/803-04-410 |
| 210 x 50 mm | 210-24-304 | 229-10-624/803-04-452 | 806-29-601-KIT | 204-54-237/803-04-444 | 806-29-723-KIT | 207-50-037/803-04-413 |
| 210 x 52.5 mm | 210-24-304 | 229-10-624/803-04-452 | 806-29-601-KIT | 204-54-237/803-04-444 | 806-29-723-KIT | 207-50-037/803-04-413 |
| 210 x 55 mm | 210-24-304 | 229-10-624/803-04-452 | 806-29-601-KIT | 204-54-237/803-04-444 | 806-29-611-KIT | 207-50-037/803-04-413 |
| 230 x 60 mm | 210-24-305 | 229-10-625/803-04-453 | 806-29-602-KIT | 204-54-214/803-04-435 | 806-29-612-KIT | 207-50-014/803-04-405 |
| 230 x 65 mm | 210-24-305 | 229-10-625/803-04-453 | 806-29-602-KIT | 204-54-214/803-04-435 | 806-29-612-KIT | 207-50-014/803-04-405 |
Eyelet Assemblies
| Part Number | Description | |||||
| 808-17-350-KIT | Service Set: Eyelet Assy: 2018 FLOAT DPX2, F-S, 3pos, Open Mode Adj | |||||
| 808-17-377-KIT | Service Set: Eyelet Assy: 2018 FLOAT DPX2, F-S, 3pos, Open Mode Adj, Trunnion | |||||
| 808-17-340-KIT | Service Set: Eyelet Assy: 2018 FLOAT DPX2, P-S, 3pos | |||||
| 808-17-376-KIT | Service Set: Eyelet Assy: 2018 FLOAT DPX2, P-S, 3pos, Trunnion | |||||
| 808-17-375-KIT | Service Set: Eyelet Assy: FLOAT DPX2, Remote | |||||
| 808-17-393-KIT | Service Set: Eyelet Assy: 2018 FLOAT DPX2, Remote, Trunnion | |||||
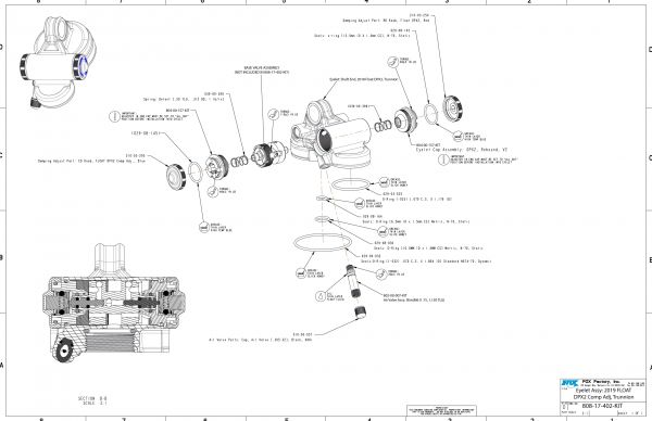
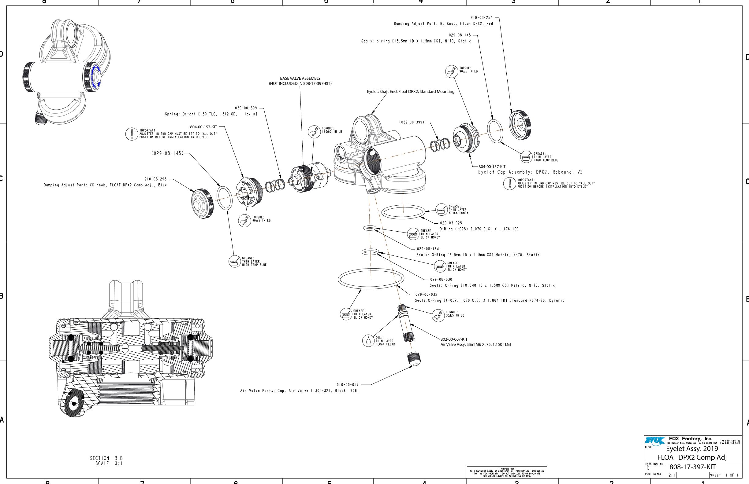
| 808-17-397-KIT | Service Set: Eyelet Assy: 2019 FLOAT DPX2 Comp Adj | |||||
| 808-17-402-KIT | Service Set: Eyelet Assy: 2019 FLOAT DPX2 Comp Adj, Trunnion | |||||
***NOTE: FLOAT DPX2 Eyelet Assemblies come without Base Valve Assemblies so you can choose the Base Valve Tune. Base Valve Assemblies must be ordered separately to assemble a complete eyelet***
Base Valve Assemblies
| Part Number | Description | |||||
| 815-02-069-KIT | Service Set: Damping Adj Assy: DPX2, Base Valve, F-S, AFF | |||||
| 815-02-084-KIT | Service Set: Damping Adj Assy: DPX2, Base Valve, F-S, AFM | |||||
| 815-02-170-KIT | Service Set: Damping Adj Assy: DPX2, Base Valve, F-S, AFM+ | |||||
| 815-02-171-KIT | Service Set: Damping Adj Assy: DPX2, Base Valve, P-S, LFF | |||||
| 815-02-085-KIT | Service Set: Damping Adj Assy: DPX2, Base Valve, P-S, MFF | |||||
| 815-02-071-KIT | Service Set: Damping Adj Assy: DPX2, Base Valve, P-S, MFM | |||||
| 815-02-182-KIT | Service Set: Damping Adj Assy: DPX2, Base Valve, P-S, M+FM+ | |||||
| 815-02-172-KIT | Service Set: Damping Adj Assy: DPX2, Base Valve, P-S, LFM | |||||
| 815-02-173-KIT | Service Set: Damping Adj Assy: DPX2 Remote, Base Valve, Push to Lock, L M+ | |||||
| 815-02-175-KIT | Service Set: Damping Adj Assy: DPX2 Remote, Base Valve, Push to Unlock, L M+ | |||||
| 815-02-067-KIT | Service Set: Damping Adj Assy: DPX2 Remote, Base Valve, Push to Lock, M M+ | |||||
| 815-02-174-KIT | Service Set: Damping Adj Assy: DPX2 Remote, Base Valve, Push to Unlock, M M+ | |||||
| 815-02-176-KIT | Service Set: Damping Adj Assy: DPX2 Remote, Base Valve, Push to Lock, L+ F | |||||
| 815-02-183-KIT | Service Set: Damping Adj Assy: DPX2 Comp Adj, Base Valve, A M | |||||
| 815-02-191-KIT | Service Set: Damping Adj Assy: 2020 DPX2, Base Valve, P-S, M2L+M+ | |||||
***NOTE: DPX2 Base Valve Assemblies should be considered non-servicable and should be replaced if needed.***
Bearing Assemblies
| Part Number | Description | |||||
| 812-06-090-KIT | Service Set: Bearing Assy: FLOAT, 2018, Tall [.940 Bore, 1.500 Bore, .500in Shaft] | |||||
| 812-06-089-KIT | Service Set: Bearing Assy: FLOAT, 2018, Short [.940 Bore, 1.500 Bore, .500in Shaft] | |||||
Valving Assembly
| Part Number | Description | ||||
| 807-72-246-KIT | Service Set: Valving Assy: 2019 DPX2, Linear Piston | ||||
Rebound Valve Stack Assemblies
| Part Number | Description | |||||
| 805-05-353-KIT | Service Set: Valve Stack Assy: 2018 Float DPX2, Digressive Rebound Firm, DRF | |||||
| 805-05-350-KIT | Service Set: Valve Stack Assy: 2018 Float DPX2, Digressive Rebound Light, DRL | |||||
| 805-05-351-KIT | Service Set: Valve Stack Assy: 2018 Float DPX2, Digressive Rebound Medium, DRM | |||||
| 805-05-352-KIT | Service Set: Valve Stack Assy: 2018 Float DPX2, Digressive Rebound Xtra-Light, DRXL | |||||
| 805-05-363-KIT | Service Set: Valve Stack Assy: 2018 Float DPX2, Linear Rebound Firm, LRF | |||||
| 805-05-361-KIT | Service Set: Valve Stack Assy: 2018 Float DPX2, Linear Rebound Light, LRL | |||||
| 805-05-362-KIT | Service Set: Valve Stack Assy: 2018 Float DPX2, Linear Rebound Medium, LRM | |||||
| 805-05-360-KIT | Service Set: Valve Stack Assy: 2018 Float DPX2, Linear Rebound Xtra-Light, LRXL | |||||
| 805-05-369-KIT | Service Set: Valve Stack Assy: 2018 Float DPX2, RLA011 | |||||
| 805-05-367-KIT | Service Set: Valve Stack Assy: 2018 Float DPX2, RLA014 | |||||
| 805-05-368-KIT | Service Set: Valve Stack Assy: 2018 Float DPX2, RLA018 | |||||
| 805-05-410-KIT | Service Set: Valve Stack Assy: 2019 Float DPX2, RLA019 | |||||
Compression Valve Stack Assemblies
| Part Number | Description | |||||
| 805-05-373-KIT | Service Set: Valve Stack Assy: 2018 Float DPX2, CEC001 | |||||
| 805-05-371-KIT | Service Set: Valve Stack Assy: 2018 Float DPX2, Compression Light, CL | |||||
| 805-05-372-KIT | Service Set: Valve Stack Assy: 2018 Float DPX2, CLA001 | |||||
| 805-05-370-KIT | Service Set: Valve Stack Assy: 2018 Float DPX2, Compression Medium, CM | |||||
Air Sleeve Assemblies
| Part Number | Description | |||||
| 806-29-597-KIT | Service Set: Sleeve Assembly: 2018, 1.500 Bore, LV, EVOL, Kashima, 7.25 X 1.75 | |||||
| 806-29-595-KIT | Service Set: Sleeve Assembly: 2018, 1.500 Bore, LV, EVOL, Kashima, 7.50 X 2.00 | |||||
| 806-29-599-KIT | Service Set: Sleeve Assembly: 2018, 1.500 Bore, LV, EVOL, Kashima, 7.875 X 2.25/2.00, 0.5" Shaft | |||||
| 806-29-593-KIT | Service Set: Sleeve Assembly: 2018, 1.500 Bore, LV, EVOL, Kashima, 8.50 X 2.50 | |||||
| 806-29-610-KIT | Service Set: Sleeve Assembly: 2018, 1.500 Bore, LV-Metric, EVOL, Kashima, 190 X 40/45 | |||||
| 806-29-611-KIT | Service Set: Sleeve Assembly: 2018, 1.500 Bore, LV-Metric, EVOL, Kashima, 210 X 50/55 | |||||
| 806-29-612-KIT | Service Set: Sleeve Assembly: 2018, 1.500 Bore, LV-Metric, EVOL, Kashima, 230 X 60/65 | |||||
| 806-29-590-KIT | Service Set: Sleeve Assembly: 2018, 1.500 Bore, LV, EVOL, Kashima, 165 X 40/45 | |||||
| 806-29-591-KIT | Service Set: Sleeve Assembly: 2018, 1.500 Bore, LV, EVOL, Kashima, 185 X 50/55 | |||||
| 806-29-592-KIT | Service Set: Sleeve Assembly: 2018, 1.500 Bore, LV, EVOL, Kashima, 205 X 60/65 | |||||
| 806-29-587-KIT | Service Set: Sleeve Assembly: 2018, 1.500 Bore, LV, EVOL, Black Ano, 7.25 X 1.75 | |||||
| 806-29-585-KIT | Service Set: Sleeve Assembly: 2018, 1.500 Bore, LV, EVOL, Black Ano, 7.50 X 2.00 | |||||
| 806-29-589-KIT | Service Set: Sleeve Assembly: 2018, 1.500 Bore, LV, EVOL, Black Ano, 7.875 X 2.25/2.00, 0.5" Shaft | |||||
| 806-29-583-KIT | Service Set: Sleeve Assembly: 2018, 1.500 Bore, LV, EVOL, Black Ano, 8.50 X 2.50 | |||||
| 806-29-600-KIT | Service Set: Sleeve Assembly: 2018, 1.500 Bore, LV-Metric, EVOL, Black Ano, 190 X 40/45 | |||||
| 806-29-601-KIT | Service Set: Sleeve Assembly: 2018, 1.500 Bore, LV-Metric, EVOL, Black Ano, 210 X 50/55 | |||||
| 806-29-602-KIT | Service Set: Sleeve Assembly: 2018, 1.500 Bore, LV-Metric, EVOL, Black Ano, 230 X 60/65 | |||||
| 806-29-580-KIT | Service Set: Sleeve Assembly: 2018, 1.500 Bore, LV, EVOL, Black Ano, 165 X 40/45 | |||||
| 806-29-581-KIT | Service Set: Sleeve Assembly: 2018, 1.500 Bore, LV, EVOL, Black Ano, 185 X 50/55 | |||||
| 806-29-582-KIT | Service Set: Sleeve Assembly: 2018, 1.500 Bore, LV, EVOL, Black Ano, 205 X 60/65 | |||||
| 806-29-723-KIT | Service Set: Sleeve Assembly: 2018, LV, EVOL, Kashima, 210 X 50/55, Low CR, 0.500 Shaft | |||||
Bodies
| Part Number | Description | ||||||
| 204-54-206 | Body: FLOAT [Ø 0.940 Bore, 1.060 OD, 4.312 TLG] Black Ano III,7.875 x 2.0/2.25 | ||||||
| 204-54-209 | Body: FLOAT [Ø 0.940 Bore, 1.060 OD, 3.937 TLG] Black Ano III, 7.25x1.75 | ||||||
| 204-54-211 | Body: FLOAT [Ø 0.940 Bore, 1.060 OD, 4.187 TLG] Black Ano III, 7.5x2.0 | ||||||
| 204-54-213 | Body: FLOAT [Ø 0.940 Bore, 1.060 OD, 4.687 TLG] Black Ano III, 8.5x2.5 | ||||||
| 204-54-214 | Body: FLOAT [Ø 0.940 Bore, 1.060 OD, 5.187 TLG] Black Ano III, 9.5x3.0, 230 x 60/65 | ||||||
| 204-54-231 | Body: FLOAT [Ø 0.940 Bore, 1.060 OD, 3.959 TLG] Black Ano III, 165(T) x 40/45 | ||||||
| 204-54-232 | Body: FLOAT [Ø 0.940 Bore, 1.060 OD, 4.352 TLG] Black Ano III, 185(T) x 50/55 | ||||||
| 204-54-233 | Body: FLOAT [Ø 0.940 Bore, 1.060 OD, 4.746 TLG] Black Ano III, 205(T) x 60/65 | ||||||
| 204-54-236 | Body: FLOAT [Ø 0.940 Bore, 1.060 OD, 4.396 TLG] Black Ano III, 190 x 40/45 | ||||||
| 204-54-237 | Body: FLOAT [Ø 0.940 Bore, 1.060 OD, 4.789 TLG] Black Ano III, 210 x 50/55 | ||||||
| 207-50-006 | Body: (T) [Ø 0.940 Bore, 1.060 OD, 4.312 TLG, 1.125-20 UN-2A] Impact Extrusion Al 6061, Kashima, 7.875 x 2.0/2.25 | ||||||
| 207-50-009 | Body: (T) [Ø 0.940 Bore, 1.060 OD, 3.937 TLG, 1.125-20 UN-2A] Impact Extrusion Al 6061, Kashima, 7.25 x 1.75 | ||||||
| 207-50-011 | Body: (T) [Ø 0.940 Bore, 1.060 OD, 4.187 TLG, 1.125-20 UN-2A] Impact Extrusion Al 6061, Kashima, 7.5 x 2.0 | ||||||
| 207-50-013 | Body: (T) [Ø 0.940 Bore, 1.060 OD, 4.687 TLG, 1.125-20 UN-2A] Impact Extrusion Al 6061, Kashima, 8.5 x 2.5 | ||||||
| 207-50-014 | Body: FLOAT [Ø 0.940 Bore, 1.060 OD, 5.187 TLG], Kashima, 9.5 x 3.0, 230 x 60/65 | ||||||
| 207-50-031 | Body: FLOAT [Ø 0.940 Bore, 1.060 OD, 3.959 TLG] Kashima, 165(T) x 40/45 | ||||||
| 207-50-032 | Body: FLOAT [Ø 0.940 Bore, 1.060 OD, 4.352 TLG] Kashima, 185(T) x 50/55 | ||||||
| 207-50-033 | Body: FLOAT [Ø 0.940 Bore, 1.060 OD, 4.746 TLG] Kashima, 205(T) x 60/65 | ||||||
| 207-50-036 | Body: FLOAT [Ø 0.940 Bore, 1.060 OD, 4.396 TLG] Kashima, 190 x 40/45 | ||||||
| 207-50-037 | Body: FLOAT [Ø 0.940 Bore, 1.060 OD, 4.789 TLG] Kashima, 210 x 50/55 | ||||||
Decals
| PN | Description | |||||
| 024-12-233 | Decal: 2018 F-S, FLOAT DPX2 NW, Airsleeve, Orange, Long, (Non-Evol=6.5+/30mm+, Evol=7.25+/40mm+) | |||||
| 024-12-315 | Decal: 2018 FLOAT DPX2 Resy | |||||
| 024-12-202 | Decal: 350 PSI Max Eyelet Decal, with Warning | |||||
| 024-12-320 | Decal: 2018 EVOL, Shock Band | |||||
| 024-12-546 | Decal: EVOL E-Bike Band | |||||
| 024-12-234 | Decal: 2018 F-S, FLOAT DPX2 NW, Airsleeve, Neutral, Long, Non-Evol=6.5+/30mm+, Evol=7.25+/40mm+) | |||||
| 024-12-235 | Decal: 2018 P-S, FLOAT DPX2 NW, Airsleeve, Long, (Non-Evol=6.5+/30mm+, Evol=7.25+/40mm+) | |||||
| 024-12-236 | Decal: 2018 P-Elite, FLOAT DPX2 NW, Airsleeve, Long, (Non-Evol=6.5+/30mm+, Evol=7.25+/40mm+) | |||||
| 024-12-516 | Decal: 2018 P-S, FLOAT DPX2 NW, Airsleeve, Long, (Non-Evol=6.5+/30mm+, Evol=7.25+/40mm+), PMS-CoolGray11/PMS-021 | |||||
| 024-12-559 | Decal: 2019 P-Elite, FLOAT DPX2 NW, Airsleeve, Long, (Non-Evol=6.5+/30mm+, Evol=7.25+/40mm+), TA-2212_Matte/TA-2212_Matte | |||||
| 024-12-655 | Decal: 2019 P-S, FLOAT DPX2 NW, Airsleeve, TC 704 Gloss/TA 2572 Gloss, Long, (Non-Evol=6.5+/30mm+, Evol=7.25+/40mm+) | |||||
Positive Volume Spacers Kit
| Part Number | Description |
| 803-01-251 | Kit: FLOAT FLOAT X/DPX2 (1/2" Shaft) Air Volume Tuning Kit |
Negative Volume Spacer
| Part Number | Description |
| 233-00-321 | Volume Spacer: Negative, 2018, FLOAT, EVOL, .12 c.i., Light Red |
| 233-00-322 | Volume Spacer: Negative, 2018, FLOAT, EVOL, .16 c.i., Green |
| 233-00-323 | Volume Spacer: Negative, 2018, FLOAT, EVOL, .41 c.i., Blue |
Travel Spacers
| Part Number | Description |
| 233-00-270 | Spacer: Metric Travel, Float X, 2.5mm |
| 233-00-271 | Spacer: Metric Travel, Float X, 5.0mm |
Assembly Drawing
Eyelet Assemblies
- 808-17-340-KIT Eyelet Assy: 2018 FLOAT DPX2, P-S, 3pos
- 808-17-350-KIT Eyelet Assy: 2018 FLOAT DPX2, F-S, 3pos, Open Mode Adj
- 808-17-376-KIT Eyelet Assy: 2018 FLOAT DPX2, P-S, 3pos, Trunnion
- 808-17-377-KIT Eyelet Assy: 2018 FLOAT DPX2 F-S, 3pos, Open Mode Adj, Trunnion
- 808-17-375-KIT Eyelet Assy: 2019 FLOAT DPX2, Remote
- 808-17-393-KIT Eyelet Assy: 2019 FLOAT DPX2, Remote, Trunnion
- 808-17-397-KIT Eyelet Assy: 2019 FLOAT DPX2 Comp Adj
- 808-17-402-KIT Eyelet Assy: 2019 FLOAT DPX2 Comp Adj, Trunnion
Eyelet Subassemblies
- 804-00-152-KIT Eyelet Cap Assembly: DPX2, Rebound
- 804-00-153-KIT Eyelet Cap Assembly: DPX2, Compression, P-S
- 804-00-154-KIT Eyelet Cap Assembly: DPX2, Compression, F-S
- 813-00-082-KIT Rezi End Cap Assy: Float X, Non Adjust, Wire Ring, Pellet [1.070 Bore, ] Black Ano III
- 815-02-088-KIT Damping Adjust Assembly: CD, DPX2, F-S, Open Mode Adj
- 804-00-155-KIT Eyelet Cap Assembly: DPX2 Remote, Compression Side
- 804-00-156-KIT Eyelet Cap Assembly: DPX2 Remote, Rebound Side
- 804-00-157-KIT Eyelet Cap Assembly: DPX2, Rebound, V2
Bearing Assemblies
- 812-06-089-KIT Bearing Assy: FLOAT, 2018, Short [.940 Bore, 1.500 Bore, .500in Shaft]
- 812-06-090-KIT Bearing Assy: FLOAT, 2018, Tall [.940 Bore, 1.500 Bore, .500in Shaft]
Valving Assembly
- 807-72-246-KIT Valving Assy: 2019 DPX2, Linear Piston
Piston Assemblies
- 805-02-303-KIT Piston Assy: Damping, 2018 FLOAT DPX2
- 805-00-078-KIT Piston Assembly: MY14 Floating w/ Bleed [1.070 Bore] Al 6061, Type III Clear Ano
Rebound Valve Stack Assemblies
- 805-05-350-KIT Valve Stack Assy: 2018 Float DPX2, Digressive Rebound Light, DRL
- 805-05-351-KIT Valve Stack Assy: 2018 Float DPX2, Digressive Rebound Medium, DRM
- 805-05-352-KIT Valve Stack Assy: 2018 Float DPX2, Digressive Rebound Xtra-Light, DRXL
- 805-05-353-KIT Valve Stack Assy: 2018 Float DPX2, Digressive Rebound Firm, DRF
- 805-05-360-KIT Valve Stack Assy: 2018 Float DPX2, Linear Rebound Xtra-Light, LRXL
- 805-05-361-KIT Valve Stack Assy: 2018 Float DPX2, Linear Rebound Light, LRL
- 805-05-362-KIT Valve Stack Assy: 2018 Float DPX2, Linear Rebound Medium, LRM
- 805-05-363-KIT Valve Stack Assy: 2018 Float DPX2, Linear Rebound Firm, LRF
- 805-05-367-KIT Valve Stack Assy: 2018 Float DPX2, RLA014
- 805-05-368-KIT Valve Stack Assy: 2018 Float DPX2, RLA018
- 805-05-369-KIT Valve Stack Assy: 2018 Float DPX2, RLA011
- 805-05-410-KIT Valve Stack Assy: 2019 Float DPX2, RLA019
Compression Valve Stack Assemblies
- 805-05-370-KIT Valve Stack Assy: 2018 Float DPX2, Compression Medium, CM
- 805-05-371-KIT Valve Stack Assy: 2018 Float DPX2, Compression Light, CL
- 805-05-372-KIT Valve Stack Assy: 2018 Float DPX2, CLA001
- 805-05-373-KIT Valve Stack Assy: 2018 Float DPX2, CEC001











































































